小儿痢疾和腹泻的区别 小儿痢疾的4大典型特点
02-27 阅读(980)小儿痢疾和腹泻症状比较类似,腹泻拉肚子也是痢疾最要的表现,很多人难以区分,而且,宝宝的年龄越小,痢疾的临床症状就越不明显。因此提醒没有经验的新爸妈在宝宝最初腹泻时要坚持认真观察。那么,小儿痢疾和腹泻的区别是什么?怎么鉴别?
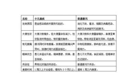
小儿痢疾和腹泻的区别
1、致病因素
小儿痢疾是由于感染痢疾杆菌而引起的肠道疾病。而腹泻则是因为消化不良、受凉、细菌或病毒感染、用药或疾病等各种因素引起的。
2、是否有血便
小儿痢疾开始时和普通腹泻一样,**多为水样,伴有呕吐,之后**次数会增多,但**量却在减少,性状也改变为黏液并带血丝,有较重的臭味。
一般腹泻是**次数多,且**量也多,也会伴有发烧呕吐,但是粪便呈黄绿色,带粘液且呈蛋花汤样,不会出现血便,并伴有轻微腹胀,肠鸣音亢进。
3、是否腹痛
小儿痢疾腹泻同时会伴有腹痛,排便前因腹痛尖声哭叫,排便时**或面部涨红。
普通的腹泻一般无腹痛,伴有轻微腹胀,肠鸣音亢进,排便不需**。

4、精神状态
小儿痢疾的患儿体温会升高,精神萎靡,烦躁,甚至惊厥。
普通腹泻的患儿则不太哭闹,精神状态还行,只是食欲减弱。
5、是否传染
小儿痢疾是感染痢疾杆菌而引起的肠道疾病,传染性强。痢疾杆菌能产生毒素,进入肠道后,在患儿肠道中迅速繁殖,并逐步入侵患儿肠粘膜上皮细胞和其固有层,引起结肠炎症反应,导致发病。痢疾杆菌可通过多种方式传播。病人衣物、餐具等,以及排出的粪便,都携带病菌,通过生活接触,或是被污染食物、水源传播,甚至可借苍蝇进行传播。当宝宝抵抗力下降时,如受凉、疲劳、营养不良、暴饮暴食或其他慢性疾病,更易被感染。
而普通腹泻则是并不具有传染性的。
6、康复时间
小儿痢疾康复时间比较长,1周以上才会痊愈,慢的话2个月以上。普通腹泻则比较快,一般1周之内即可康复。

小儿痢疾的4大典型特点
小儿痢疾是由痢疾杆菌所引起的肠道传染病,主要表现为急性发热、腹痛、腹泻、里急后重和排脓血样便。本病一年四季均可发生,但以夏秋季为多见,并可引起流行。小儿痢疾四个典型特点:
1、腹痛,以左下腹为主。
2、腹泻,主要为粘液脓血便。
3、里急后重,是由于直肠**括约肌不断受到炎症刺激的结果。
4、全身中毒症状,如发热、周身不适、血象增高等。**培养是诊断痢疾的可靠方法。


