胎盘早剥和前置胎盘的区别
01-20 阅读(1250)不少新手孕妈妈并不懂胎盘早剥和前置胎盘有和区别,有时还会弄混,到底胎盘早剥和前置胎盘的区别有哪些呢,下面跟随小编一起详细了解了解吧~
什么是胎盘早剥
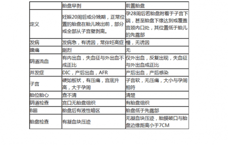
定义:妊娠20周后或分娩期,正常位置的胎盘在胎儿娩出前,部分或全部从**壁剥离。
临床表现:突发持续性腹部疼痛,伴或不伴有**出血。
(1)轻型:常见于分娩期,以外出血为主。表现为**流暗红色血,量较多,腹痛不明显。贫血程度与出血量成正比。
(2)重型:隐性出血为主,见于重度妊高征患者,主要表现为突发持续性腹痛、腰酸、腰痛,贫血程度与外出血量不符。**硬如板状,压痛明显,**比妊娠月份大。胎位触摸不清,胎儿多已死亡,胎心音消失。
治疗要点:纠正休克,及时终止妊娠。

什么是前置胎盘
定义:孕28周后若胎盘附着于**下段,甚至下缘达到或覆盖宫颈内口,其位置低于胎先露部,称前置胎盘。
分类:完全性前置胎盘(胎盘组织完全覆盖宫颈内口);部分性前置胎盘(胎盘组织部分覆盖宫颈内口);边缘性前置胎盘(胎盘附着于**下段,边缘到达宫颈内口,未覆盖宫颈内口)。
临床表现:妊娠晚期或临产时,发生无诱因、无痛性反复**流血。
治疗要点:制止出血,纠正贫血,防止感染。
(1)期待疗法:妊娠37周以前,或者估计胎儿体重<2300g。
(2)终止妊娠:反复多量出血或一次大量出血造成出血性休克者。
护理措施:绝对卧床休息,左侧卧位,间断吸氧。避免各种刺激,禁做****及肛查,避免诱发出血。

胎盘早剥和前置胎盘的区别图表


